“双碳”工作有了“考核表”

文章来源:科技日报刘园园2026-04-28 10:21

为了发挥碳达峰碳中和的战略牵引作用,加快构建碳排放总量和强度双控制度体系,推动地方党委和政府树立和践行正确政绩观、坚决扛起碳达峰碳中和责任,日前,中共中央办公厅、国务院办公厅印发《碳达峰碳中和综合评价考核办法》(以下简称《办法》)。
 
《办法》适用于自2026年度起对各省(自治区、直辖市)党委和政府落实碳达峰碳中和目标任务,加快经济社会发展全面绿色转型进展情况的评价考核。
 
“党的二十届四中全会明确提出全面实施碳排放总量和强度双控制度,‘十五五’规划《纲要》对这项工作作出系统部署。”国家发展改革委有关负责同志解读道,作为碳排放双控制度体系的关键制度,《办法》正式将碳排放双控要求纳入党内法规体系,将有力督促地方党委和政府坚决扛起碳达峰碳中和责任、抓好工作落实,确保如期实现“双碳”目标。与此同时,开展评价考核也将进一步发挥碳达峰碳中和的战略牵引作用,加快推动能源转型和产业升级,加紧经济社会发展全面绿色转型,降低全社会对化石能源的依赖。
 
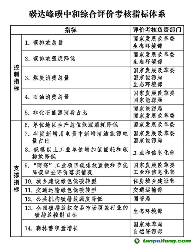
《办法》设置了包括5项控制指标和9项支撑指标的指标体系。控制指标包括碳排放总量、碳排放强度降低、煤炭消费总量、石油消费总量、非化石能源消费占比等指标。支撑指标包括节能、工业、城乡建设、交通运输、公共机构、碳排放权交易等领域具有代表性且对碳达峰碳中和具有支撑作用的指标。
 
 
“‘5+9’的指标体系既突出重点、又覆盖全面,既立足当下、又着眼长远,将引导各地区准确把握、高效落实党中央、国务院部署要求,确保如期实现2030年前碳达峰及相关目标。”该有关负责同志谈道,《办法》从目标分解、结果评定、实施程序、监测预警等方面进行了部署。
 
其中,目标分解方面,《办法》不再沿用以往能耗双控“自上而下”的方式分解目标,而是采用“上下结合”方式,由各地按照国家统一的工作要求,因地制宜结合实际研究提出目标并编制行动方案,经国家层面衔接审核、报党中央和国务院审定后作为评价考核依据。《办法》还明确要求衔接审核要体现差异化,不对各地作“一刀切”要求。
 
结果评定方面,《办法》未采用“赋值打分”的传统考评模式,各项指标按照是否完成年度目标评定为达标或不达标,并根据各项指标的达标情况确定评价考核结果:控制指标和支撑指标全部达标的地区评定为“优秀”,1项及以上控制指标不达标或3项及以上支撑指标不达标的地区评定为“不合格”,其余为“合格”。
 
监测预警方面,《办法》要求,持续完善碳排放统计核算制度,建立碳达峰碳中和重要数据动态监测预警制度,收集和处理各类涉碳数据,着力解决数据时效问题,及时发现、靠前提醒各地工作中出现的问题和偏差,有效发挥评价考核的督促引导作用。
 
“国家发展改革委将会同有关部门认真落实党中央、国务院部署,进一步细化工作举措,科学有序开展评价考核,将评价考核作为加快经济社会发展全面绿色转型的重要抓手,并根据形势变化和工作需要不断完善调控方式,确保如期实现碳达峰目标。”上述有关负责人表示。
【版权声明】本网为公益类网站,本网站刊载的所有内容,均已署名来源和作者,仅供访问者个人学习、研究或欣赏之用,如有侵权请权利人予以告知,本站将立即做删除处理(QQ:51999076)。

省区市分站:(各省/自治区/直辖市各省会城市碳交易所,碳市场,碳平台)

华北【北京、天津、河北石家庄保定、山西太原、内蒙】东北【黑龙江哈尔滨、吉林长春、辽宁沈阳】 华中【湖北武汉、湖南长沙、河南郑州】
华东【上海、山东济南、江苏南京、安徽合肥、江西南昌、浙江温州、福建厦门】 华南【广东广州深圳、广西南宁、海南海口】【香港,澳门,台湾】
西北【陕西西安、甘肃兰州、宁夏银川、新疆乌鲁木齐、青海西宁】西南【重庆、四川成都、贵州贵阳、云南昆明、西藏拉萨】
关于我们|商务洽谈|广告服务|免责声明 |隐私权政策 |版权声明 |联系我们|网站地图
批准单位:中华人民共和国工业信息部 国家工商管理总局  指导单位:发改委 生态环境部 国家能源局 各地环境能源交易所
电话:13001194286
Copyright@2014 tanpaifang.com 碳排放交易网 All Rights Reserved
国家工信部备案/许可证编号京ICP备2024055651号-1
中国碳交易QQ群: 6群碳交易—中国碳市场  5群中国碳排放交易网