首页
合作电话:010-52870992
网站地图
设为首页
登录
注册
搜索
碳交易
碳税
碳标签
碳足迹
碳基金
碳盘查
碳计量
节能减排
碳专家
CDM项目
低碳经济
低碳生活
碳顾问
合同能源管理
碳资产管理
碳金融
碳汇
碳中和
碳规划
碳期权
碳期货
新能源
政策法规
碳信用
VERs项目
低碳环保
碳交易所
碳专题
节能服务公司
碳交易案例
碳达峰 碳中和 “双碳”
网站首页
碳达峰 碳中和 “双碳”
正文
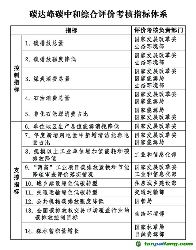
碳达峰碳中和综合评价考核指标体系
文章来源:中国政府网
碳交易网
2026-04-27 10:03
本*文`内/容/来/自:中-国-碳^排-放“交|易^网-tan pai fang . c o m
【版权声明】本网为公益类网站,本网站刊载的所有内容,均已署名来源和作者,仅供访问者个人学习、研究或欣赏之用,如有侵权请权利人予以告知,本站将立即做删除处理(QQ:51999076)。
相关阅读
双碳考核迎来“硬约束” !一图读懂《碳达峰碳中和综合评价考核办法》
专家解读文章之二 | 科学有序开展碳达峰碳中和综合评价考核 加快经济社会发展全面绿色转型
碳达峰碳中和综合评价考核结果将如何应用?
碳达峰碳中和综合评价考核将如何开展?
碳达峰碳中和综合评价考核的重点是什么?指标体系如何设置?
《碳达峰碳中和综合评价考核办法》出台的背景是什么?
最新新闻
立起“5+9”硬标尺 挥好“双碳”指挥棒
中办、国办出台节能降碳意见 深入实施节能产品
碳达峰碳中和综合评价考核指标体系
《关于加强河南省碳计量中心建设的实施意见》
推动数智技术全链条赋能降碳减碳
零碳园区探路绿色发展
碳储量达110亿吨以上,内蒙古生态治理出硬招
碳排放双控制度体系建设迈出关键一步,地方“
高峰林场国家森林碳汇试点建设项目通过验收
双碳考核迎来“硬约束” !一图读懂《碳达峰碳
不能让“两高”项目野蛮生长,中央文件提出碳
首期林草碳汇学术沙龙研讨国土绿化“扩碳”路
图片新闻
双碳考核迎来“硬约束” !一图读懂《碳
黄震院士:前所未有的能源变革——迈向
【一图读懂】 最新!广东鼓励举办大型活
以“双碳”牵引绿色转型 筑牢美丽中国建
我国建材全行业已实现碳达峰
习近平宣布中国新一轮国家自主贡献——
省区市分站:(各省/自治区/直辖市各省会城市碳交易所,碳市场,碳平台)
华北【北京、天津、河北石家庄保定、山西太原、内蒙】
东北【黑龙江哈尔滨、吉林长春、辽宁沈阳】
华中【湖北武汉、湖南长沙、河南郑州】
华东【上海、山东济南、江苏南京、安徽合肥、江西南昌、浙江温州、福建厦门】
华南【广东广州深圳、广西南宁、海南海口】
【香港,澳门,台湾】
西北【陕西西安、甘肃兰州、宁夏银川、新疆乌鲁木齐、青海西宁】
西南【重庆、四川成都、贵州贵阳、云南昆明、西藏拉萨】