各区人民政府,市政府各委、办、局:
现将《上海市能源发展“十四五”规划》印发给你们,请认真按照执行。 本文`内-容-来-自;中_国_碳_交^易=网 tan pa i fa ng . c om
上海市人民政府 本%文$内-容-来-自;中_国_碳|排 放_交-易^网^t an pa i fang . c om
2022年4月16日 本+文内.容.来.自:中`国`碳`排*放*交*易^网 ta np ai fan g.com
上海市能源发展“十四五”规划
为保障本市经济社会全面协调可持续发展和人民生活水平持续提高的用能需要,进一步促进能源与经济、社会、环境的协调发展,根据《上海市国民经济和社会发展第十四个五年规划和二〇三五年远景目标纲要》,制定本规划。 本文`内-容-来-自;中_国_碳_交^易=网 tan pa i fa ng . c om
一、发展基础
本+文+内/容/来/自:中-国-碳-排-放(交—易^网-tan pai fang . com
“十三五”期间,上海能源以转型发展为主线,以深化改革和科技创新为驱动力,以节能减排和结构调整为突破口,在能源安全保障、结构优化、改革创新和服务民生等方面均取得了明显成效,为“十四五”上海能源高质量发展奠定了较好的基础。 本+文`内.容.来.自:中`国`碳`排*放*交*易^网 t a np ai fan g.com
(一)能源建设有序推进,能源产供储销体系逐步完善 禸*嫆唻@洎:狆國湠棑倣茭昜蛧 τāńpāīfāńɡ.cōm
“十三五”期间,全市建成一批技术含量高、保障能力强的标志性能源项目。随着淮南-南京-上海1000千伏特高压交流通道和500千伏五角场变电站等重大电网工程建成投运,以“五交四直”市外来电通道和500千伏双环网为支撑的城市主干电网结构更为完善。奉贤、崇明等燃机项目建成投产,闵行燃机项目开工建设,石洞口电厂等容量替代项目启动实施,新增电源全部为清洁能源发电。建成洋山LNG储罐扩建工程、临港-上海化工区天然气管道等一批重点油气项目,形成以“6+1”多气源和C字形城市主干管网为支撑的联供体系,出台《上海市天然气产供储销体系建设方案》,油气应急储备能力有效提升,天然气产供储销体系在国内处于领先水平。 本+文+内.容.来.自:中`国`碳`排*放*交*易^网 t a np ai fan g.com
(二)能源需求平稳增长,能源消费结构更加趋于优化
本+文内.容.来.自:中`国`碳`排*放*交*易^网 ta np ai fan g.com
“十三五”前四年全市能源消费总量年均增速为1.7%,略高于“十二五”前四年1%的水平;受新冠肺炎疫情影响,2020年全市能源消费总量下降至1.11亿吨标准煤,比2019年减少600万吨标准煤。其中,天然气消费保持较快增长,“十三五”前四年年均增速5.9%;2020年全市用气量92亿立方米,最高日用量和最大峰谷差均创新高。电力消费增速小幅回升,“十三五”前四年年均增速23%;2020年全市用电量1576亿千瓦时,最高用电负荷和最大峰谷差均创新高。抓住能源供需环境相对宽松、清洁能源供应较为充足的有利时机,大力推进能源结构调整。“十三五”期间,全市煤炭消费占一次能源消费比重从37%下降到31%,天然气占比由10%上升到12%,非化石能源占比由14%上升到18%,均已完成本市能源发展“十三五”规划目标。 夲呅內傛莱源亍:ф啯碳*排*放^鲛*易-網 τā ńpāīfāńɡ.cōm
(三)能源技术取得突破,能源发展进入调结构新阶段 禸嫆@唻洎:狆國湠棑倣茭昜蛧 τāńpāīfāńɡ.cōm
聚焦前沿领域和关键环节,能源装备研发制造取得重大突破。实现H级燃气轮机国产化总装,高温气冷堆核电站示范工程首台堆内构件通过出厂验收。完成6兆瓦直驱海上风机样机研制,250千瓦集装箱式全钒液流电池储能系统研制成功。完成国内在用的最大吊重能力1000吨绕桩式风电安装船研发制造。在全国率先开展了“阳光贷”金融创新,有效破解分布式光伏“融资难、融资贵”瓶颈。在全国率先开展了奉贤海上风电竞争性配置工作,起到了示范引领作用。对可再生能源、分布式供能扶持政策进行了修订完善,为行业的创新发展创造了良好环境。本地可再生能源装机比重从4.7%进一步提高至9.8%。2020年全市可再生能源消纳量占全社会用电量比重达到35.6%。
禸*嫆唻@洎:狆國湠棑倣茭昜蛧 τāńpāīfāńɡ.cōm
(四)能源体制改革提速,能源市场建设步入快车道 夲呅內傛莱源亍:ф啯碳*排*放^鲛*易-網 τā ńpāīfāńɡ.cōm
以电力和油气体制改革为重点,有序推进能源领域市场化改革。成立市电力体制改革领导小组,印发《上海市电力体制改革工作方案》,制定现货和中长期交易相融合的上海电力市场建设总体方案,统筹推进上海电力体制改革。上海电力交易中心完成股份制改革,上海石化暂供区、外高桥港区2个增量配网试点项目取得较好成效。创新发电与控煤相结合的市场化机制,在全国率先出台《上海市省间清洁购电交易机制实施办法(试行)》。推进分电压等级输配电价核定,完善天然气和燃煤发电上网电价机制。全市工商业电价、气价进行了多轮下调,以减轻企业负担。依托建设上海石油天然气交易中心、上海国际能源交易中心等国家级平台,上海在全国能源市场中的地位不断提高。上海石油天然气交易中心现货交易量居亚洲同类交易场所前列。上海国际能源交易中心上市原油期货,跻身全球原油期货市场前列。
本`文@内-容-来-自;中_国_碳排0放_交-易=网 t an pa ifa ng . c om
(五)能源服务聚焦民生,能源区域合作迈出坚实步伐 本*文@内-容-来-自;中_国_碳^排-放*交-易^网 t an pa i fa ng . c om
为持续优化营商环境,深入推进能源领域“放管服”改革,连续出台优化电力、燃气接入营商环境改革方案。通过流程再造、告知承诺等改革举措,推动我国“获得电力”指标持续提升,在世界银行发布的《全球营商环境报告2020》中,该项指标排名进一步提升至第12名。燃气接入营商环境也得到较大改善,在全国处于领先水平。能源建设聚焦民生需求,通过政策引导,全市充电桩车桩比达到1.1∶1,为新能源汽车推广营造良好环境。电力架空线入地整治累计竣工规模超260公里。按照每户8千瓦标准,完成315万户居民电能计量表前供电设施扩容改造。中心城区供电可靠性提升到99.994%。崇明农村电网完成新一轮升级改造,“两率一户”在全国率先达标。完成老旧隐患燃气管网改造近300公里,居民住宅老旧立管改造40万户,供气安全性有效提升。落实长三角一体化发展国家战略,推动区域能源合作不断深入发展。如东-崇明天然气管道顺利通气,崇明-南通电力联网加快推进,与浙江共同推进上海LNG站线扩建项目,长三角地区能源互通互联水平不断提高,能源合作发展机制迈上新台阶。 本/文-内/容/来/自:中-国-碳-排-放-网-tan pai fang . com
二、发展形势和挑战 本`文-内.容.来.自:中`国^碳`排*放*交^易^网 ta np ai fan g.com
(一)发展形势 夲呅內傛莱源亍:ф啯碳*排*放^鲛*易-網 τā ńpāīfāńɡ.cōm
一方面,能源发展迎来动能转换期,可再生能源将以更快速度发展。从需求侧看,用能需求再电气化、低碳化趋势明显,集成电路等新产业、5G和数据中心等新基建将成为推动上海能源需求增长的新动能。随着能源科技进步,储能和电动汽车的普及将进一步推动能源消费革命。从供给侧看,风电、光伏效率提升和成本降低,可再生能源将逐步平价上网,这将助推能源转型。面对市内可再生能源资源瓶颈,本市低碳发展仍需大规模新增市外来电,新的特高压通道建设迫在眉睫。另一方面,能源安全步入“立破”衔接期,需高度关注能源转型风险。能源安全转型要求“先立后破”,要求兼顾低碳效率和安全。能源低碳转型要求能源供应从化石能源为主转向更多发挥可再生能源作用,未来国内对低碳清洁能源的需求将大幅增加,但低碳新动能培育需要一个过程,这对本市能源保供将产生重大影响。 本+文+内.容.来.自:中`国`碳`排*放*交*易^网 t a np ai fan g.com
(二)面临挑战
本`文@内-容-来-自;中_国_碳排0放_交-易=网 t an pa ifa ng . c om
“十四五”期间,上海能源发展形势紧迫、任务艰巨,如何有效解决和应对能源发展面临的矛盾和挑战,进一步加快建设自主可控的低碳能源安全供应体系,促进能源结构转型升级发展,显得尤为重要。上海能源产供储销体系需要进一步加快转型升级步伐,实现更高质量的发展。一是电力供应仍存在薄弱环节。大规模、长距离、集中输送的直流外来电带来了较大的调峰压力,城市中心仍有老旧输变电设施,部分区域电网仍较为薄弱。30万千瓦及以下老旧煤机效率低、煤耗高,需加快转型升级。二是天然气产供储销体系需加快完善。天然气储备能力有待提高,洋山LNG外输面临单一通道风险。原油、天然气对外依存度较高的能源安全短板将长期存在。三是可再生能源面临资源不足等发展瓶颈。大型可再生能源发电可供开发场址较为有限,分布式光伏发展受到屋顶资源、产权共有等因素制约。四是成品油规划布局需继续优化调整。航空煤油保障体系需加快调整,机场航油储备能力需进一步加强。结合中心城区功能转型,油库布局有待优化调整。 本`文内.容.来.自:中`国`碳`排*放*交*易^网 t a npai fan g.com
三、总体要求 本+文`内/容/来/自:中-国-碳-排-放-网-tan pai fang . com
(一)指导思想
本+文+内/容/来/自:中-国-碳-排-放(交—易^网-tan pai fang . com
以习近平新时代中国特色社会主义思想为指导,全面贯彻党的十九大和十九届历次全会精神,深入贯彻习近平生态文明思想,全面落实国家“四个革命、一个合作”能源安全新战略和“碳达峰、碳中和”目标任务,深入践行“人民城市人民建,人民城市为人民”重要理念,以能源高质量发展为主线,从供需两侧加快推动能源新旧动能转换,以科技创新和体制改革为双动力,加快打造与超大城市相适应的安全、清洁、高效、可持续的现代能源体系,为城市的高质量发展、高品质生活提供有力保障。
(二)基本原则 夲呅內傛莱源亍:ф啯碳*排*放^鲛*易-網 τā ńpāīfāńɡ.cōm
——安全为本、多元发展。充分利用国际、国内两个市场、两种资源,加强与中西部地区能源合作,进一步推动长三角区域管网互联互通,做到内外并重和多元驱动,适度超前规划布局重点项目,加快补齐调峰储备短板,打造高标准能源产供储销体系。实施电能替代,促进智慧交通与智慧能源的融合,提高能源系统的灵活韧性和抗风险能力。 本`文-内.容.来.自:中`国^碳`排*放*交^易^网 ta np ai fan g.com
——清洁高效、低碳发展。低碳能源快发展和高碳能源低碳利用并重,持续推进能源结构优化。可再生能源坚持大发展、优布局,增量内外并重、风光并举。煤炭坚持控总量、调结构,煤电逐步从主力电源向支撑调峰电源转变。天然气坚持多来源、稳储备,更好发挥进口LNG作用。在优化大电源布局同时,大力推动分布式电源建设,发挥示范引领作用。 本*文`内/容/来/自:中-国-碳^排-放“交|易^网-tan pai fang . c o m
——深化改革、创新发展。坚持需求导向、问题导向、效果导向,持续深化能源市场化改革。以电力和油气改革为重点,加快建设具有国际影响力的能源要素市场。大力推进能源新技术、新模式、新基建发展,促进能源系统高效化、低碳化、数字化、智能化、互动化转型。结合中国(上海)自由贸易试验区临港新片区(以下简称“临港新片区”)、长三角生态绿色一体化发展示范区(以下简称“一体化示范区”)等发展实际,开展区域能源综合创新示范。 夲呅內傛莱源亍:ф啯碳*排*放^鲛*易-網 τā ńpāīfāńɡ.cōm
——服务民生、共享发展。进一步加强能源基础设施,尤其是与民生密切相关的能源新基建建设,推进城乡用能服务均等化,推动能源设施和环境的协调发展。进一步对标国际最高标准、最高水平,持续优化电力、燃气接入营商环境,不断提高市民满意度和获得感。
夲呅內傛莱源亍:ф啯碳*排*放^鲛*易-網 τā ńpāīfāńɡ.cōm
(三)主要目标
“十四五”期间,上海能源高质量发展目标是着力推进五个转型。一是能源发展从集中为主向集中和分布式发展并重转型,更好适应能源变革趋势,推动清洁能源加快从补充能源向替代能源转变;二是能源供需从单向平衡向双向互动转型,推进源网荷储协调发展,进一步提高能源利用效率和效益;三是能源结构优化从政策推动向科技与体制推动转型,逐步实现绿色、协调和可持续发展;四是能源资源配置从计划为主向市场为主转型,更好激发企业主体自主创新动力和市场活力;五是能源设施从单一功能向复合功能转型,更多应用数字技术,促进能源服务从提供单一能源产品向综合服务转变。
1.总量预测。合理控制能源消费总量,到2025年,能源供应能力按照力争1.35亿吨标准煤配置。倡导节约用电、合理用能,2025年全社会用电量预计1850亿千瓦时以上,天然气消费量预计增加到137亿立方米左右。
2.结构优化。到2025年,煤炭消费总量下降5%左右,占一次能源消费比重下降到30%以下;天然气占一次能源消费比重上升到17%左右;非化石能源占一次能源比重力争达到20%左右,可再生能源和本地可再生能源占全社会用电量比重分别力争达到36%左右和8%左右。
3.安全保障。到2025年,力争中心城区和重点区域供电可靠性达到99.996%左右,电力系统备用率保持在10-15%,天然气储备能力达到20天,燃煤电厂电煤储备能力达到15天。
4.节能环保。到2025年,全市火电机组平均供电煤耗低于290克/千瓦时;电网线损率低于4%;天然气产销差率低于3.5%。 內/容/來/自:中-國/碳-排*放^交%易#網-tan p a i fang . com
5.服务民生。到2025年,人均生活用电量和用气量分别达到1200千瓦时和92立方米。进一步提升电力故障(燃气漏气)报修服务水平,中心城区(内环内)报修到达时间60分钟(45分钟)以内,非中心城区(内环外)90分钟以内。
夲呅內傛莱源亍:ф啯碳*排*放^鲛*易-網 τā ńpāīfāńɡ.cōm
(四)重大能源设施布局优化 本@文$内.容.来.自:中`国`碳`排*放^交*易^网 t a np ai fan g.c om
1.加快完善市内“5+X”电源布局。结合吴泾地区转型和上海LNG站线扩建项目,完善“漕泾、临港、外高桥、石洞口、吴泾-闵行-奉贤区域”5大电源基地功能。研究在闵行电厂布局大型燃气发电基地,吴泾-闵行-奉贤区域电源基地将从煤气并重逐步转向全部为气电,加快推进吴泾煤电等容量异地替代。临港电源基地全部为气电,漕泾和石洞口电源基地以清洁煤电为主、气电协同发展,外高桥电源基地全部为清洁煤电。“X”为青浦白鹤、崇明推虾港等分散电源点。 本+文内.容.来.自:中`国`碳`排*放*交*易^网 ta np ai fan g.com
2.推动天然气设施网源协调布局。上海LNG站线扩建项目建成后,配合“7+1”多气源、多通道格局,着力完善天然气主干管网“三大环网”结构。深化论证宝山-崇明越江管道西线方案,推动6兆帕主干管网从C字型向O型转变,研究在宝山沿江地区规划布局LNG储运站,缓解东北部地区天然气管网较为薄弱问题。优化浦东地区2.5兆帕环网,补强市中心1.6兆帕环网,为全市气源均衡供应提供支撑。 本%文$内-容-来-自;中_国_碳|排 放_交-易^网^t an pa i fang . c om
3.形成南北互济的油品供应体系。结合高桥地区城市规划和徐汇滨江开发,同步调整全市油品供应体系,上海石化在全市油品供应中将发挥更为重要的作用。航油形成“5+5”供应格局,虹桥国际机场主要通过金虹管道供应,浦东国际机场主要通过五号沟和海滨油库供应,并通过白沪管道(原油改航油)、浦虹机场联络管道提升安全性;云峰航油油库调整到上海石化地区,并与五号沟、海滨、虹桥和浦东国际机场油库成为上海五大航油储备基地。汽柴油供应形成“2+X”供应体系,汽柴油管道运输依靠金闵成品油管道和适时调整功能的原白沪石脑油管道,云峰成品油库调整到石洞口地区,布局若干个成品油库和码头。船用燃料油主要依托洋山申港油库供应。 本`文@内-容-来-自;中_国_碳排0放_交-易=网 t an pa ifa ng . c om
4.内外并重拓展非化石能源发展布局。市外非化石能源重点是在巩固扩大西南水电基地的同时,积极争取国家协调支持在西北等地区布局大型风光基地、在华东地区研究布局核电基地。市内非化石能源重点围绕风光布局,风电发展海上为主、陆上为辅,近海风电重点开发奉贤、南汇、金山三大海域,深远海风电重点布局在崇明以东海域,陆上风电重点布局在崇明、浦东(含九段沙)、金山等沿江沿海区域,因地制宜推动分散式风电开发;光伏开发集中与分布式并重,集中式光伏重点推动渔光互补、水光互补、农光互补和交通领域光伏发展,主要布局在崇明、青浦、奉贤、金山、松江、嘉定和浦东等区域,支持分布式光伏应建尽建,实施屋顶“光伏+”计划。
本+文+内/容/来/自:中-国-碳-排-放(交—易^网-tan pai fang . com
四、主要任务 本+文+内/容/来/自:中-国-碳-排-放(交—易^网-tan pai fang . com
(一)着力构建安全可靠、坚强稳定的能源供给体系 內.容.來.自:中`國*碳-排*放*交*易^網 t a npai fa ng.com
1.统筹兼顾、系统优化,科学实施电源结构调整 本文+内-容-来-自;中^国_碳+排.放_交^易=网 t a n pa ifa ng .c om
一是优化市内煤电结构,煤电向清洁高效灵活兼顾转变。实施现役煤电“三改联动”改造(节能改造、灵活性改造、具备条件的实施供热改造),重点推进吴泾八期2号机、宝钢3号机等高温亚临界改造项目。对有意愿实施等容量替代的吴泾地区、外高桥一厂、石洞口一厂煤电机组,根据城市布局优化和煤机结构升级需要,支持企业开展等容量替代。结合高桥地区产业转型同步关停高桥石化自备电厂。宝钢和上海石化自备电厂加快清洁化改造,按照不超过原规模2/3保留煤机,宝钢1号机关停改备用,其余燃机等方式替代;宝钢、上海石化保留的煤电机组应实施“三改联动”或等容量替代。在老旧机组中择优确定战略备用机组。在西北风光基地合理配建煤电。 本/文-内/容/来/自:中-国-碳-排-放-网-tan pai fang . com
二是有序推进市内燃气电厂建设,气电向调峰和适度电量支撑转变。推进重燃重大专项建设,配合上海LNG站线扩建项目再建设约160万千瓦燃机。结合城市重点区域开发,选择冷、热、电负荷较为集中的项目推广天然气分布式供能。到2025年,全市天然气发电机组达到1250万千瓦。 本`文@内/容/来/自:中-国^碳-排-放^*交*易^网-tan pai fang. com
三是大力发展可再生能源,可再生能源向集中与分布式并重转变。实施“光伏+”专项工程,结合土地和屋顶资源,分行业、分领域推进光伏发展,力争光伏新增规模270万千瓦。近海风电重点推进奉贤、南汇和金山三大海域风电开发,探索实施深远海域和陆上分散式风电示范试点,力争新增规模180万千瓦。结合废弃物资源化利用推进生物质发电项目建设,新增规模约40万千瓦。因地制宜推进地热能开发,研究探索潮汐能试点示范。 内/容/来/自:中-国-碳-排-放*交…易-网-tan pai fang . com
|
专栏:“光伏+”专项工程 内/容/来/自:中-国-碳-排-放*交…易-网-tan pai fang . com “光伏+”住宅:新增装机超过10万千瓦。重点结合“平改坡”等工程,在小区住宅屋顶建设分布式光伏发电系统,支持新建住宅小区、低密度住宅建设分布式光伏发电设施。 本+文`内/容/来/自:中-国-碳-排-放-网-tan pai fang . com “光伏+”园区:新增装机超过80万千瓦。以国家级产业园区和市、区两级产业园区为重点,结合园区建筑建设分布式光伏发电设施。 本/文-内/容/来/自:中-国-碳-排-放-网-tan pai fang . com “光伏+”农业:新增装机力争140万千瓦。建设农光互补、渔光互补、菌光互补项目,在横沙岛高标准规划“光伏+”农业,探索建设漂浮式光伏电站。 本+文+内.容.来.自:中`国`碳`排*放*交*易^网 t a np ai fan g.com
“光伏+”交通:新增装机超过20万千瓦。结合交通场站、交通枢纽、停车场、音屏障建设分布式光伏发电设施,建设光储充一体化充电站。 本`文-内.容.来.自:中`国^碳`排*放*交^易^网 ta np ai fan g.com “光伏+”校园:新增装机超过10万千瓦。通过在高校、职校、中小学等场所建设分布式光伏发电系统,普及绿色低碳教育理念。 本+文`内/容/来/自:中-国-碳-排-放-网-tan pai fang . com “光伏+”水厂:新增装机超过20万千瓦。重点结合本市已建或新建制水厂、污水厂,在沉淀池、滤池、深度处理池等池体构筑物,建设分布式光伏发电系统。 禸*嫆唻@洎:狆國湠棑倣茭昜蛧 τāńpāīfāńɡ.cōm “光伏+”公共机构:新增装机超过10万千瓦。科技、文化、卫生、体育以及党政机关等公共机构,应率先在具备条件的屋顶建设光伏发电项目。 本文`内-容-来-自;中_国_碳_交^易=网 tan pa i fa ng . c om |
四是积极争取新增市外来电供应,进一步提高清洁能源消纳水平。根据国家能源战略和特高压通道走廊情况,按照“积极争取、合理配置”的原则,“十四五”期间,争取国家协调支持200万千瓦低碳清洁市外来电。与非化石能源资源丰富的西部等地区加强合作布局大型非化石能源基地,力争“十四五”期间启动建设,为城市能源低碳转型打好基础。
本文`内-容-来-自;中_国_碳_交^易=网 tan pa i fa ng . c om
2.对标最优、聚焦重点,有序推进坚强智能电网建设
本%文$内-容-来-自;中_国_碳|排 放_交-易^网^t an pa i fang . c om
按照“碳达峰、碳中和”目标任务要求,在尽快形成“双环”(500千伏双环网)“十一射”(7交4直11个市外来电通道)主干网架的同时,谋划新的特高压通道。进一步推动市外来电通道和城市输电网、配电网协调发展,基本建成满足国际大都市高可靠要求、适应可再生能源大比例接入需要,结构坚强、智能互动、运行灵活的城市电网。 本文@内/容/来/自:中-国-碳^排-放-交易&*网-tan pai fang . com
一是合理布局新增市外来电通道。为满足西北等地区千万千瓦级风光基地消纳要求,以崇明为落点同步规划外电入沪特高压通道,深入研究特高压过江方案。力争启动葛南直流扩容工程,更大规模消纳西南水电等清洁能源。
本*文@内-容-来-自;中_国_碳^排-放*交-易^网 t an pa i fa ng . c om
二是构筑坚强稳定的500千伏电网。“十四五”期间,新增500千伏变电容量970万千伏安,新增线路长度361公里。建设东西两大通道,东通道即江苏-崇明500千伏线路,同时加快研究推进崇明到市区可再生能源输电大通道建设;西通道即黄渡-泗泾-新余和东吴-黄渡-徐行“双改四”线路改造。配合重燃重大专项,实施远东-亭卫500千伏线路串抗工程,控制短路电流水平。配合外电入沪特高压,重点做好崇明、宝山、嘉定等地区500千伏新增电网设施布局。 本`文内.容.来.自:中`国`碳`排*放*交*易^网 t a npai fan g.com
三是建设灵活可靠的220千伏电网。“十四五”期间,新增220千伏变电容量744万千伏安,新增线路长度873公里。重点加快“三区一域”(临港新片区、一体化示范区、虹桥国际中央商务区、吴泾转型区域)和五个新城等重点地区电网建设。有序推进老旧变电站升级改造,加强相邻分区之间联络通道建设,提高分区间互转互济能力。 本/文-内/容/来/自:中-国-碳-排-放-网-tan pai fang . com
四是打造世界一流的城市配电网。综合运用新一代信息技术,提高配电网的智能化水平。结合重点区域建设,加快“钻石型”配电网推广应用,实施本市电力架空线三年行动计划(2021—2023年),每年实施不少于80公里电力架空线入地,推动电网设施和城市融合发展。“十四五”期间,新增110千伏和35千伏变电容量855万千伏安,新增线路长度2429公里。
本文@内/容/来/自:中-国-碳^排-放-交易&*网-tan pai fang . com
|
专栏:“钻石型”配电网 本*文`内/容/来/自:中-国-碳^排-放“交|易^网-tan pai fang . c o m “钻石型”配电网是指以10千伏开关站为核心节点、双侧电源供电、配置自愈功能的双环网电网结构,以高安全可靠性,兼具经济性和可实施性为目标,具备安全韧性、可靠自愈、经济高效、易于实施等多重优点。“钻石型”配电网由上海在全国率先提出并探索实施,目前已在西虹桥、徐家汇及张江科学城等地区率先试点应用。“十四五”期间,将在本市中心城区、中国(上海)自由贸易试验区、临港新片区和一体化示范区等重点区域推广应用,为上海城市高质量发展提供有力支撑。 禸*嫆唻@洎:狆國湠棑倣茭昜蛧 τāńpāīfāńɡ.cōm |
3.补齐短板、优化布局,加快天然气产供储销体系建设
本+文+内/容/来/自:中-国-碳-排-放(交—易^网-tan pai fang . com
按照国家和本市有关要求,通过丰富气源、完善管网和提升储备等方式,构建更加稳定可靠的天然气保障体系。一是加强气源储备能力建设。加快推进上海LNG站线扩建项目,力争2023年起陆续建成码头和输气管道,推动10座储罐相继投运。积极推进中俄东线天然气资源入沪。开展东海天然气送沪路由和登陆点研究,研究在宝山沿江地区规划布局LNG储运站。二是完善天然气主干管网布局。建成五号沟-崇明等主干管网项目,加快推动罗泾-白鹤、白鹤-练塘-金山-化工区复线项目,研究上海主干管网北部成环方案,提高本市天然气管网薄弱区域的输送能力。 本@文$内.容.来.自:中`国`碳`排*放^交*易^网 t a np ai fan g.c om
|
专栏:上海LNG站线扩建项目 夲呅內傛莱源亍:ф啯碳*排*放^鲛*易-網 τā ńpāīfāńɡ.cōm 上海LNG站线扩建项目紧邻上海洋山LNG接收站。项目主要由码头工程、接收站工程和输气管道工程三部分组成。其中,码头工程拟建设15万吨级LNG专用码头1座;接收站工程拟建设10座20万立方米以上储罐和配套设施;输气管道工程连接小洋山岛与上海奉新输气站。项目建成后,将大幅提高上海气源保障和应急储备能力。 本`文@内/容/来/自:中-国^碳-排-放^*交*易^网-tan pai fang. com |
4.优化布局、提升储备,建设稳定可靠的油品储运体系
本@文$内.容.来.自:中`国`碳`排*放^交*易^网 t a np ai fan g.c om
一是加快成品油管道建设,重点推进四大管道工程(金虹航油管道、金闵二线成品油管道、上海石化-白沪管道、海滨-高化航油管道),在临港新片区等重点区域规划预留管道路由。二是提升油库储备能力。加快四大油库扩建(五号沟、海滨和虹桥、浦东国际机场油库)。三是实施设施布局调整。配合云峰油库停用,推动石洞口地区油库扩建;在上海石化地区布局航油储罐,满足航油储备要求。适时调整白沪原油、石脑油管道功能。研究浦东国际机场专用码头就近供油可行性等。
5.规划先行、适度超前,扎实做好重点区域能源保障
內/容/來/自:中-國/碳-排*放^交%易#網-tan p a i fang . com
一是临港新片区以完善管网设施布局为重点。围绕500千伏远东变电站,按照高可靠性标准完善区域电网。临港新片区将新建220千伏变电站7座,改造220千伏变电站4座,新增110千伏变电站18座。新建2座高-次高压调压站、4座高-中压调压站,建设高标准的高压环网系统,推动区域燃气服务一体化供应,大幅提高区域供电、供气能力。二是一体化示范区以能源网络一体化布局为重点。新建220千伏变电站3座、110千伏变电站12座,利用西气、川气多路气源优化管网布局。在全国率先实现跨省110千伏及以下配电网建设,探索建立一体化的区域电力、燃气信息服务平台,从能源设施末端转为互联互通节点,大幅提升能源供应可靠性和服务水平。 夲呅內傛莱源亍:ф啯碳*排*放^鲛*易-網 τā ńpāīfāńɡ.cōm
(二)着力构建绿色清洁、低碳高效的能源消费体系
1.进一步推动全社会节约利用能源。把节能贯穿于经济社会发展全过程和各领域。坚持和完善能源消费强度和总量“双控”制度,总量控制更加弹性、灵活适度。加强重点用能单位的节能管理,提高能源利用效率。鼓励重点用能单位积极开展能效对标活动,加强节能技术研发与应用,提升能源管理信息化水平,争当行业能效“领跑者”。通过政策、技术和市场机制等多种手段,按照不低于最大用电负荷5%的标准,加强能源需求侧调节能力建设,提高系统能效。
2.促进重点用能领域绿色低碳转型。结合本市重点区域和重大产业项目开发,实施可再生能源替代行动,新建项目原则上应一体化开发屋顶光伏,加强用户侧分布式供能、热泵等综合能源利用基础设施建设。扩大电能和天然气等清洁能源在交通等重点领域的应用。加强政策引领,优化流程对接,推进LNG加气站和航运LNG加注设施建设。全市岸电泊位达到80个以上,内河码头完成低压岸电设施标准化建设。进一步削减钢铁、化工用煤,煤炭使用进一步向发电领域集中。持续推进工业、建筑、交通、公共机构等重点领域节能,以绿色制造、绿色建筑、绿色交通为抓手,促进节能低碳循环发展。
3.进一步提升能源行业服务民生水平。打造一批能源惠民工程和实事工程,不断提高市民满意度和获得感。电力重点是将崇明农网纳入城网建设范畴,按照每户8千瓦标准完成石化暂供区居民电能计量表前供电设施改造,进一步做好电网规划和农民相对集中居住工作的衔接,推动配电网与充换电设施布局协调发展。燃气重点推动全市居民住宅老旧立管改造、地下隐患管道改造、智慧燃气表具应用。 內/容/來/自:中-國/碳-排*放^交%易#網-tan p a i fang . com
(三)着力构建技术领先、高端示范的能源创新体系
1.提升能源技术研发和装备制造水平 本+文+内.容.来.自:中`国`碳`排*放*交*易^网 t a np ai fan g.com
围绕能源科技短板弱项,提升关键技术自主创新能力。加强国家能源研发创新平台建设和管理,加强首台(套)重大技术装备和新型电力系统示范应用,以示范促研发、以应用带产业,加快成为国际、国内能源科技创新策源地和技术产业高地。 本+文内.容.来.自:中`国`碳`排*放*交*易^网 ta np ai fan g.com
一是聚焦关键技术,提升传统能源装备技术水平。结合国家重燃重大专项和中科院国家试验平台建设,加快实现燃气轮机关键材料与部件制造、试验、设计和运维的自主化。完全具备自主三代大型压水堆主设备关键制造能力,突破第四代高温气冷堆、快堆、钍基熔盐堆等堆型的主设备制造技术及核心材料技术。大力推广煤电高温亚临界技术。提升大容量LNG船舶建造水平,加强1500米及以下工作深海油气采油树、管汇等装备自主制造能力,在深海采油水下生产控制系统、水下密封等关键技术方面形成突破。推进国家管网应急救援中心(上海)建设,加强应急救援新技术研究和装备研发,提升油气管道保护水平。
二是发力新能源新赛道,助推能源清洁低碳发展。研制具有自主知识产权的10兆瓦级及以上海上风电机组和关键部件。推进新型高效晶硅电池发展,加快钙钛矿等新一代光伏电池的研发。加强燃料电池系统集成与控制、高压和液态储氢等关键技术攻关,重点建设中日(上海)地方发展合作示范区。支持低成本、高安全和长寿命的储能技术发展,积极研究新型储能技术。探索潮汐能、波浪能等新型能源开发。 内.容.来.自:中`国`碳#排*放*交*易^网 t a np ai f an g.com
2.加快能源领域新基建建设 本+文+内.容.来.自:中`国`碳`排*放*交*易^网 t a np ai fan g.com
鼓励5G、云计算等数字技术与能源的深度融合,深挖能源大数据潜力,推进“互联网+”智慧能源发展。加快以充电设施为重点的新终端建设。新建20万个充电设施,建设45个以上出租车充电示范站,支持电动汽车发展。提升充电设施市级平台核心功能,实现全市充电设施互联互通,进一步改善用户充电体验。根据燃料电池产业发展需要,在临港新片区、嘉定、上海化工区等区域布局一批加氢站。 內.容.來.自:中`國*碳-排*放*交*易^網 t a npai fa ng.com
|
专栏:新型充电基础设施创新试点 本`文@内/容/来/自:中-国^碳-排-放^*交*易^网-tan pai fang. com 新能源汽车新型充电基础设施是推动新基建的重要途径和抓手。上海已建立市级充电设施数据采集与监测平台,实现了公用和专用充电设施平台化管理。“十四五”期间,按照“互联互通、有序可控、安全智能、共建共享”的原则,开展新型充电基础设施创新试点,通过充电设施互联互通破解用户充电难问题,通过智能有序充电缓解电网调峰矛盾,力争形成50万辆车、50万千瓦有序充电能力,实现网、桩、车融合发展。 本+文`内/容/来/自:中-国-碳-排-放-网-tan pai fang . com |
3.推动能源新模式、新业态发展
本`文@内-容-来-自;中_国_碳排0放_交-易=网 t an pa ifa ng . c om
积极培育能源领域新动能。结合电力市场建设,促进能源商业模式创新,培育发展能源咨询、设计、生产、运维等一站式综合能源服务模式,提供集冷、热、电等能源品种于一体的综合能源服务。结合能源新基建建设,重点培育新业态发展。一是推进多站融合发展,重点在中心城区建设一批示范站。二是推进阳光金融发展,助力分布式光伏发展。三是因地制宜发展储能设施,大型风光电站按需适时配置储能设施,在工业园区等领域有序发展用户侧储能。 本+文+内.容.来.自:中`国`碳`排*放*交*易^网 t a np ai fan g.com
|
专栏:多站融合 本文@内/容/来/自:中-国-碳^排-放-交易&*网-tan pai fang . com 多站融合是基于传统变电站空间资源和供电能力的双重优势,深入挖掘变电站资源价值,融合电动汽车充电站、5G基站、北斗基站等,面向社会和相关行业提供公共服务的新业态。通过“土地融合、建筑融合、通信融合、服务融合”等资源整合和设施共享,有效节约土地资源和工程投资,推动电网传统基础设施与充电设施等新基建相结合,打造互利共赢的能源互联网新模式。 内.容.来.自:中`国`碳#排*放*交*易^网 t a np ai f an g.com |
4.布局四大能源创新示范区
一是在临港新片区布局风光气储示范区。重点围绕一核(500万千瓦级临港燃气发电基地)、一带(百万千瓦级海上风电基地)、一区(50万千瓦级分布式发电示范区)布局项目,促进风光气储融合发展,提升区域电源保障能力和绿色低碳发展水平。
二是在一体化示范区布局综合智慧能源示范区。围绕能源互济互保、分布式能源高比例接入、配电网智能化升级等发展需求,结合水乡客厅等重点项目开发,通过能源与信息技术深度融合,实现绿色城乡和清洁能源协调发展、源网荷储协调互动,打造“清洁低碳、安全可靠、智能开放”的能源互联网,有效支撑示范区经济社会清洁化、低碳化发展。 內.容.來.自:中`國*碳-排*放*交*易^網 t a npai fa ng.com
三是在小洋山布局高水平冷能利用示范区。按照“一次规划、分期实施、梯级利用”的原则,推动冷能发电、数据中心、冷链物流仓库等项目建设,科学规划空气分离、低温粉碎等深冷利用项目,进一步提高LNG能源资源综合利用效率。
四是在崇明布局低碳发展示范区。围绕清洁能源推广应用,建设零碳排放示范工程。在崇明开展零碳社区建设,建设若干高标准零碳示范建筑。同时,努力将横沙打造成为零碳岛。
(四)着力构建公平开放、竞争有序的能源市场体系 本`文@内/容/来/自:中-国^碳-排-放^*交*易^网-tan pai fang. com
1.深入推进电力体制改革
夲呅內傛莱源亍:ф啯碳*排*放^鲛*易-網 τā ńpāīfāńɡ.cōm
借鉴国际电力市场建设经验,按照全国统一电力市场工作部署,结合本市实际,推进以现货为核心的电力市场改革。遵循规模由小到大、交易品种逐渐增加、交易机制逐步完善的市场建设规律,以电力现货全电量竞价与中长期交易为主、电力金融市场为补充,推动建设适应安全、低碳、经济发展导向的现代省级电力市场体系,科学引导电力行业投资,提高资源配置效率,释放电力市场改革红利。积极稳妥做好上海电力交易中心股份制改制、售电侧改革、增量配网等各项改革工作。
內.容.來.自:中`國*碳-排*放*交*易^網 t a npai fa ng.com
2.稳步推进燃气行业改革 本+文`内/容/来/自:中-国-碳-排-放-网-tan pai fang . com
按照国家油气体制改革部署,持续优化天然气管网运营机制。在确保天然气供应安全稳定的前提下,积极稳妥推进燃气设施公平开放,完善与管网运营机制相适应的天然气产供储销体系和价格形成机制。
本*文`内/容/来/自:中-国-碳^排-放“交|易^网-tan pai fang . c o m
3.加快推进上海国际油气交易中心建设 本+文+内.容.来.自:中`国`碳`排*放*交*易^网 t a np ai fan g.com
推动交易品种齐全、期现相互联动、具有国际影响力的油气交易中心建设。通过油气现货优化资源配置,通过油气期货、发布价格指数和开展衍生品交易扩大价格影响力,为提高我国在国际油气市场的话语权和定价权发挥重要作用。 本文+内-容-来-自;中^国_碳+排.放_交^易=网 t a n pa ifa ng .c om
|
专栏:建设上海国际油气交易中心 内/容/来/自:中-国-碳-排-放*交…易-网-tan pai fang . com 发挥上海各类金融市场活跃、临港新片区政策高地两大综合优势,发挥上海石油天然气交易中心、上海国际能源交易中心两大国家级平台龙头作用,加快上海国际油气交易中心建设步伐。一是聚焦保税交易,成为国内外油气交易链的中心节点。二是聚焦对标国际,成为向国内外油气交易商公平开放的交易窗口。三是聚焦产业链发展,促进临港新片区成为国内外油气交易商聚集区。四是聚焦期现联动,两大国家级平台进一步加强业务合作,推动交易品种的互动,实现期货与现货的联动发展。 本`文@内/容/来/自:中-国^碳-排-放^*交*易^网-tan pai fang. com
|
4.持续推进能源营商环境改革
本+文+内.容.来.自:中`国`碳`排*放*交*易^网 t a np ai fan g.com
进一步推进电力、燃气接入营商环境改革,在低压非居用户电力占掘路告知承诺审批改革的基础上,探索告知性备案、负面清单等改革举措。实现燃气接入“310服务”(最多3个环节、1件材料、0跑腿)。优化完善电力、燃气接入收费机制,进一步压缩时间、提高效率、降低成本、提升用户满意度。 内.容.来.自:中`国`碳#排*放*交*易^网 t a np ai f an g.com
5.健全能源安全储备机制 本+文`内/容/来/自:中-国-碳-排-放-网-tan pai fang . com
明确各方责任分工,加快补齐储备短板,不断优化储备结构,构建规模合理、责任清晰、响应灵敏、应对有力的能源安全储备体系,做好应对极端天气等情况的能源应急保供预案,提高应急处置和抗灾能力。一是成品油储备形成经营企业储备为主和政府安全应急储备为辅相结合的机制。二是天然气储备要发挥本市“一张网”优势,落实燃气企业主体责任,加快形成“政府3天、城燃企业5%、上游企业5%、国家管网5%”的储备能力,通过气电双调提升用户侧调峰能力。三是煤炭储备要鼓励重点用煤企业深入挖掘潜力,深化与上海周边地区的跨区合作。进一步落实燃煤发电企业电煤储备责任,推动企业加强与上游煤矿、码头和运输环节的协调合作。四是以电力应急储备调峰能力为重点加快提升电力安全风险管控和应急处置能力。按照最大负荷40%标准,配备应急备用调峰能力,推进发电侧调峰电源建设和灵活性改造,建立战略备用机制。优化完善局部电网网架,保障重要用户安全可靠用电,督促重要用户配置自备应急电源。电力企业要建立健全电力监控系统网络安全防护体系,夯实电网安全协同防御能力。
(五)着力构建开放共赢、协同互补的能源合作体系 禸嫆@唻洎:狆國湠棑倣茭昜蛧 τāńpāīfāńɡ.cōm
1.深化长三角能源一体化合作 本`文@内-容-来-自;中^国_碳0排0放^交-易=网 ta n pa i fa ng . co m
聚焦长三角区域发展关键问题和薄弱环节,按照合作共赢的原则加快推动区域能源合作发展。积极开展区域能源规划衔接,加快推动上海LNG站线扩建项目、外电入沪特高压等跨省重大工程建设。持续推进沪浙、沪苏天然气联络线等重大项目,进一步完善互联互通、余缺互济合作机制,提高苏浙皖沪三省一市能源应急保障能力。在一体化示范区积极探索区域能源协同发展新模式。
本`文@内-容-来-自;中^国_碳0排0放^交-易=网 ta n pa i fa ng . co m
2.拓展能源国际国内合作新格局
统筹国际、国内两个市场,推动能源上下游一体化深度合作。进一步加强与国内能源输出地区的战略合作,鼓励上海能源企业“走出去”,开拓能源供应渠道和储备基地。鼓励上海能源企业以多种方式参与海外清洁能源、油气勘探等能源项目开发,加大能源领域先进技术、关键技术的引进和消化。力争在能源领域打造具有国际影响力的能源科技创新中心、市场交易中心、高端装备制造中心和资源配置中心。 本+文+内/容/来/自:中-国-碳-排-放(交—易^网-tan pai fang . com
五、保障措施 本`文-内.容.来.自:中`国^碳`排*放*交^易^网 ta np ai fan g.com
(一)强化能源统筹管理
夲呅內傛莱源亍:ф啯碳*排*放^鲛*易-網 τā ńpāīfāńɡ.cōm
发挥市能源工作领导小组作用,加强统筹协调,各成员单位以及各相关业务部门按照职能分工,认真履职尽责、形成工作合力,确保能源保供、控煤、天然气产供储销体系建设、能源体制改革等重点工作落到实处取得实效。 本*文`内/容/来/自:中-国-碳^排-放“交|易^网-tan pai fang . c o m
(二)建立完善规划体系
加强综合能源规划管理,统筹煤炭、天然气、光伏、风能、生物质等资源综合利用,以本规划为统领,以国土空间规划、专项规划等为支撑,形成定位清晰、统一衔接的规划体系。充分发挥能源规划对全市能源发展、项目布局和社会投资的战略导向作用,做好重要能源设施规划场址的预留保护。 本+文+内/容/来/自:中-国-碳-排-放(交—易^网-tan pai fang . com
(三)推进规划落地实施
本/文-内/容/来/自:中-国-碳-排-放-网-tan pai fang . com
健全规划评估推进机制,加强规划任务分解落实,综合运用第三方评估等方式,做好规划实施情况的动态监测和评估工作。完善信息沟通交流机制,发挥社会参与和监督的作用,促进规划有效实施。
(四)完善能源治理体系 本@文$内.容.来.自:中`国`碳`排*放^交*易^网 t a np ai fan g.c om
充分利用信息化平台,提高对能源项目的服务和管理水平。以电力市场信用评价、信用披露和信用联动奖惩机制完善为起点,逐步加强能源行业企业信用管理。建立电力安全风险管控体系,增强电力系统网络安全。强化能源监测预警和应急响应,提升本市能源应急管理能力。
内.容.来.自:中`国`碳#排*放*交*易^网 t a np ai f an g.com
(五)加强人才队伍建设
本`文@内/容/来/自:中-国^碳-排-放^*交*易^网-tan pai fang. com
鼓励企业和高校积极培养和引进能源领域高层次人才和团队。围绕油气资源勘探开发、化石能源清洁高效转化、可再生能源高效利用、核能安全利用、智慧能源、储能技术等领域,建设一批能源创新中心,为上海能源转型升级和创新发展提供人才保障。
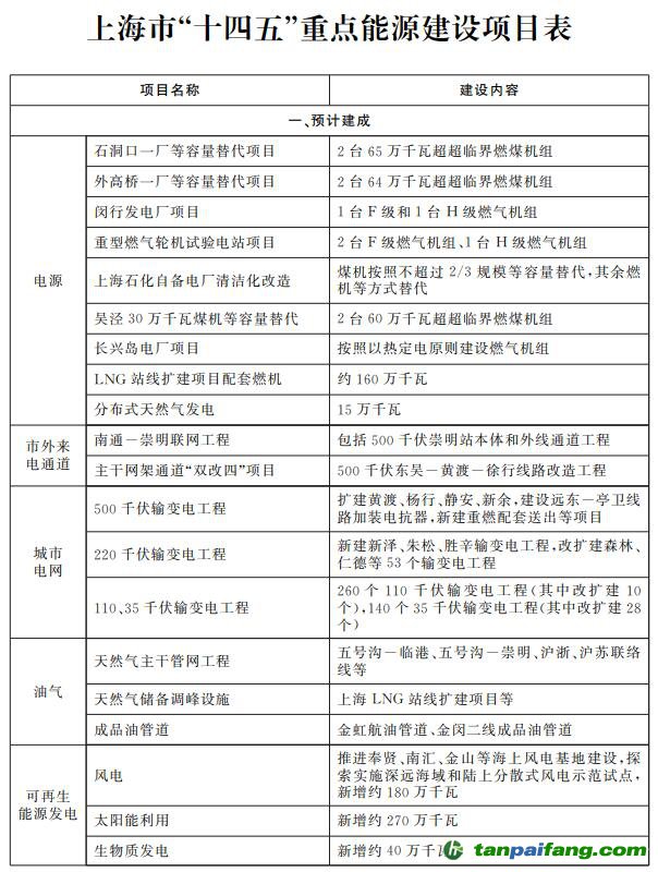
附件:上海市“十四五”重点能源建设项目表
本文`内-容-来-自;中_国_碳_交^易=网 tan pa i fa ng . c om

本+文`内/容/来/自:中-国-碳-排-放-网-tan pai fang . com
【版权声明】本网为公益类网站,本网站刊载的所有内容,均已署名来源和作者,仅供访问者个人学习、研究或欣赏之用,如有侵权请权利人予以告知,本站将立即做删除处理(QQ:51999076)。