首页
合作电话:010-52870992
网站地图
设为首页
登录
注册
搜索
碳交易
碳税
碳标签
碳足迹
碳基金
碳盘查
碳计量
节能减排
碳专家
CDM项目
低碳经济
低碳生活
碳顾问
合同能源管理
碳资产管理
碳金融
碳汇
碳中和
碳规划
碳期权
碳期货
新能源
政策法规
碳信用
VERs项目
低碳环保
碳交易所
碳专题
节能服务公司
碳交易案例
碳顾问
网站首页
碳顾问
正文
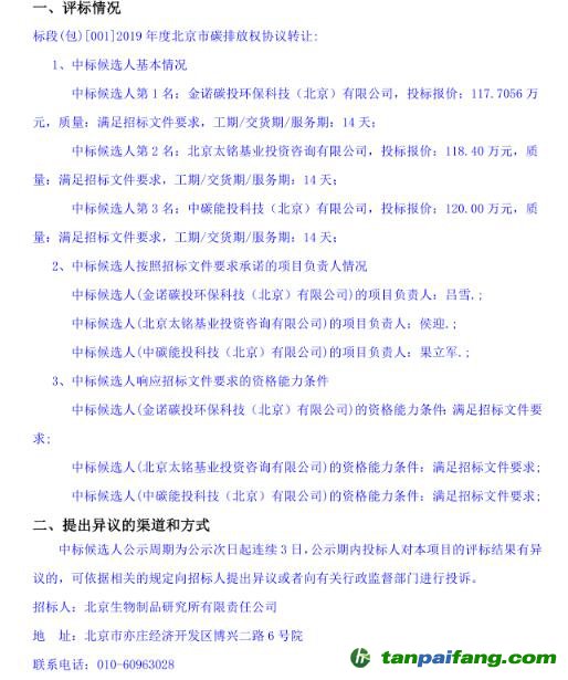
北京生物制品研究所2019年度北京市碳排放权协议转让交易项目中标候选人公示
文章来源:未知
碳交易网
2020-08-12 11:05
【版权声明】本网为公益类网站,本网站刊载的所有内容,均已署名来源和作者,仅供访问者个人学习、研究或欣赏之用,如有侵权请权利人予以告知,本站将立即做删除处理(QQ:51999076)。
相关阅读
中国水稻研究所设长三角首个低碳稻田:产量不减,减碳两成
中国水稻研究所与阿里云宣布开展低碳稻作技术合作
博士后招聘 | 北京大学LEEEP组“碳中和”系统建模与政策评估方向
京津冀首座碳中和加油站落户北京亦庄
碳阻迹荣获北京市“专精特新”中小企业称号
边缘碳数据计算网关
最新新闻
佳华科技中标“古交市低碳环保管家服务项目”
海阳:争取2030年前在山东省率先实现碳达峰、碳
直升机使用可持续航空燃料 可降低80%碳排量
潘家华:中国要实现碳中和,需步步为营,绝不
关于开展“数字技术赋能轻工业碳达峰碳中和案
法国年轻人示威呼吁关注气候变化
内蒙古锡林浩特发放全区首笔草原碳汇贷!
央行:结构性货币政策工具效果显现 碳减排支持
江苏镇江公交进社区倡导绿色低碳出行
广西壮族自治区政协召开重点提案协商办理座谈
邢云超:战争是碳排放的巨大黑手
大庆油田高质量发展“密码”:创新+降碳+智能
图片新闻
碳排放管理师报名入口(官方发布报考流
碳排放管理师证书考出来可以做哪些什么
碳排放管理师有用吗?到底值不值得考?
未来十年“建筑节能减排咨询师”将成为
2023中国经济形势解析高层报告会将于11月
关于碳达峰碳中和“双碳”相关的微信群
省区市分站:(各省/自治区/直辖市各省会城市碳交易所,碳市场,碳平台)
华北【北京、天津、河北石家庄保定、山西太原、内蒙】
东北【黑龙江哈尔滨、吉林长春、辽宁沈阳】
华中【湖北武汉、湖南长沙、河南郑州】
华东【上海、山东济南、江苏南京、安徽合肥、江西南昌、浙江温州、福建厦门】
华南【广东广州深圳、广西南宁、海南海口】
【香港,澳门,台湾】
西北【陕西西安、甘肃兰州、宁夏银川、新疆乌鲁木齐、青海西宁】
西南【重庆、四川成都、贵州贵阳、云南昆明、西藏拉萨】